Упр.2.39 ГДЗ Дорофеев Суворова 7 класс (Алгебра)
Решение #1

Рассмотрим вариант решения задания из учебника Дорофеев, Суворова, Бунимович 7 класс, Просвещение:
Решите задачу (181 — 184).
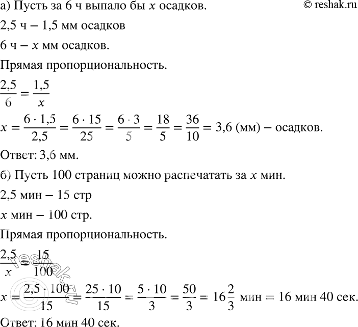
181 а) За 2,5 ч выпало 1,5 мм осадков. Сколько осадков выпало бы за 6 ч, если бы дождь шёл с такой же силой?
б) За 2,5 мин на принтере распечатали 15 страниц. За какое время можно распечатать на этом принтере 100 страниц?
Популярные решебники 7 класс Все решебники
*размещая тексты в комментариях ниже, вы автоматически соглашаетесь с пользовательским соглашением