Упр.2.124 ГДЗ Дорофеев Суворова 9 класс (Алгебра)
Решение #1

Рассмотрим вариант решения задания из учебника Дорофеев, Суворова, Бунимович 9 класс, Просвещение:
а) у = |x| - 2х;
б) у = х^2 + 3|х|;
в) у = (5 - |х|)(|х| + 1);
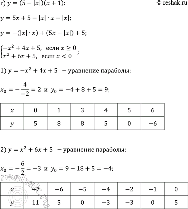
г) у = (5 - |х|)(х + 1);
д) у = 1 / (|x| - 3).
Популярные решебники 9 класс Все решебники
*размещая тексты в комментариях ниже, вы автоматически соглашаетесь с пользовательским соглашением