Упр.2.1 ГДЗ Мерзляк 10 класс Углубленный уровень (Алгебра)
Решение #1

Рассмотрим вариант решения задания из учебника Мерзляк, Номировский, Поляков 10 класс, Просвещение:
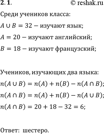
2.1. Каждый из 32 учеников класса изучает по крайней мере один иностранный язык. Из них 20 изучают английский язык и 18 — французский. Сколько учеников изучают и английский, и французский языки?
Похожие решебники
Популярные решебники 10 класс Все решебники
*размещая тексты в комментариях ниже, вы автоматически соглашаетесь с пользовательским соглашением