Упр.18.15 ГДЗ Мордкович Семенов 11 класс (Алгебра)
Решение #1 (Учебник 2025)
Решение #2 (Учебник 2022)

Рассмотрим вариант решения задания из учебника Мордкович, Семенов, Александрова 11 класс, Просвещение:
Найдите область определения функции:
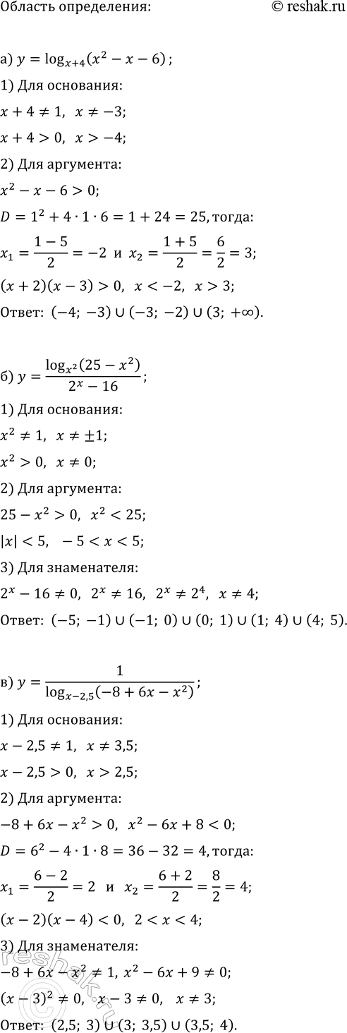
а) y = log(x + 4; x^2 - x - 6); б) y = log(x^2; 25-x^2) / (2^x - 16);
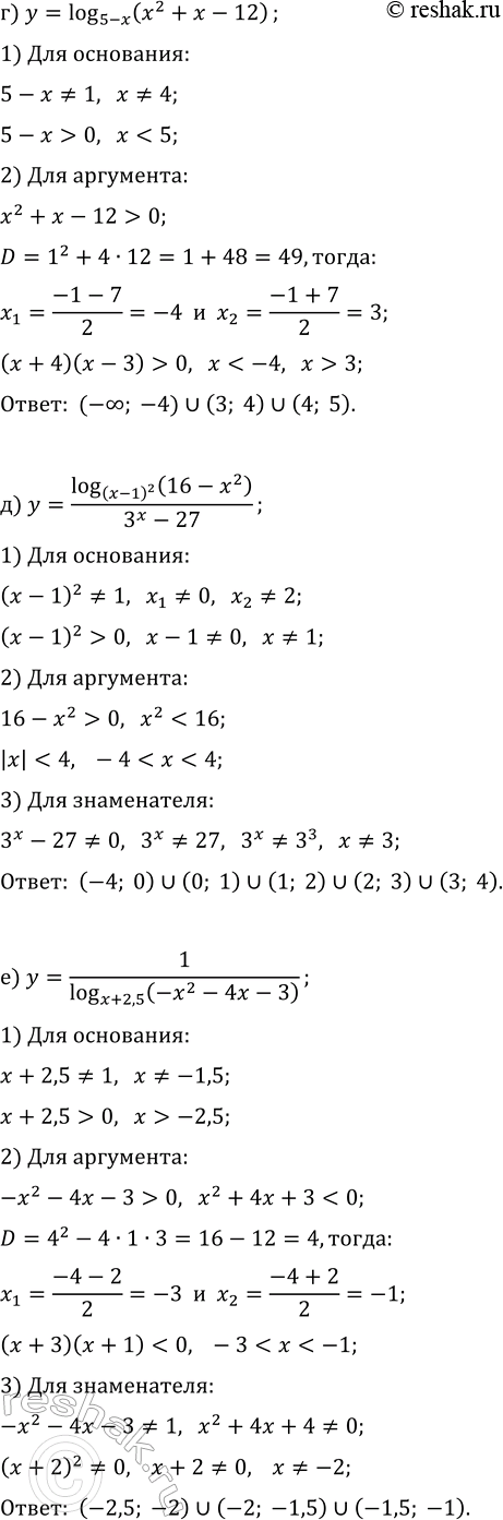
в) y = 1 / log(x - 2,5; -8 + 6x - x^2); г) y = log(5 - x; x^2 + x - 12);
д) y = log((x - 1)^2; 16 - x^2) / (3^x - 27); е) y = 1 / log(x + 2,5; -x^2 - 4x - 3).
Найдите наибольшее и наименьшее значения заданной функции на заданном промежутке:
а) y=0,5x+2/x, (-?; 0);
б) y=4x/(x^2+4), (0; +?);
в) y=4x^2 /(x^2+4), (-?; 4];
г) y=2x+2/x, (0; +?);
д) y=4x/(x^2+4), (-?; 0);
е) y=4x^2 /(x^2+4), [-4; +?).
Похожие решебники
Популярные решебники 11 класс Все решебники
*К сожалению, временные проблемы с публикацией комментариев с мобильных устройств.