Упр.157 ГДЗ Колягин Ткачёва 7 класс (Алгебра)
Решение #1 (Учебник 2023)
Решение #2 (Учебник 2012)

Рассмотрим вариант решения задания из учебника Колягин, Ткачёва, Фёдорова 7 класс, Просвещение:
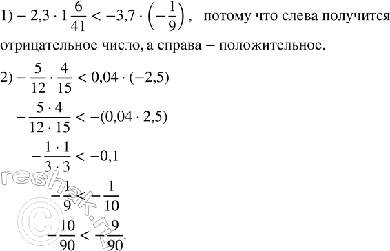
Сравнить произведения:
1) -2,3 · 1 6/41 и -3,7 · (-1/9);
2) -5/12 · 4/15 и 0,04 · (-2,5).
В 1 л морской воды в среднем содержится 0,00001 мг золота. Сколько золота содержится в 1 км^3 морской воды?
Популярные решебники 7 класс Все решебники
*К сожалению, временные проблемы с публикацией комментариев с мобильных устройств.