Упр.150 ГДЗ Бунимович Кузнецова 6 класс (Математика)

Решение #1 (Учебник 2023)

Изображение Расположите в порядке возрастания числа:а) 7,34; 7,4; 7,3;	б) 10,2; 10,1; 10,16;	в) 2,356; 2,35; 2,36;г) 0,007; 0,008;...

Решение #2 (Учебник 2014)

Изображение Расположите в порядке возрастания числа:а) 7,34; 7,4; 7,3;	б) 10,2; 10,1; 10,16;	в) 2,356; 2,35; 2,36;г) 0,007; 0,008;...

Рассмотрим вариант решения задания из учебника Бунимович, Кузнецова, Минаева 6 класс, Просвещение:
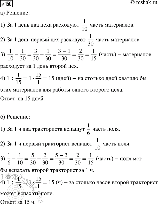
а) Заготовленных материалов хватит для работы двух цехов в течение 10 дней или одного первого цеха в течение 30 дней. На сколько дней хватило бы этих материалов для работы одного второго цеха?
б) Два тракториста вспахали поле за 6 ч совместной работы. Первый тракторист мог бы вспахать это поле за 10 ч. За сколько часов может вспахать поле второй тракторист?

Расположите в порядке возрастания числа:
а) 7,34; 7,4; 7,3;
б) 10,2; 10,1; 10,16;
в) 2,356; 2,35; 2,36;
г) 0,007; 0,008; 0,0073.

*Цитирирование задания со ссылкой на учебник производится исключительно в учебных целях для лучшего понимания разбора решения задания.
*К сожалению, временные проблемы с публикацией комментариев с мобильных устройств.