Упр.144 ГДЗ Бунимович Кузнецова 6 класс (Математика)

Решение #1 (Учебник 2023)

Изображение Замените данную десятичную дробь равной наиболее простого вида:а) 3,6000;	б) 70,0200;	в) 0,8700;г)...

Решение #2 (Учебник 2014)

Изображение Замените данную десятичную дробь равной наиболее простого вида:а) 3,6000;	б) 70,0200;	в) 0,8700;г)...

Рассмотрим вариант решения задания из учебника Бунимович, Кузнецова, Минаева 6 класс, Просвещение:
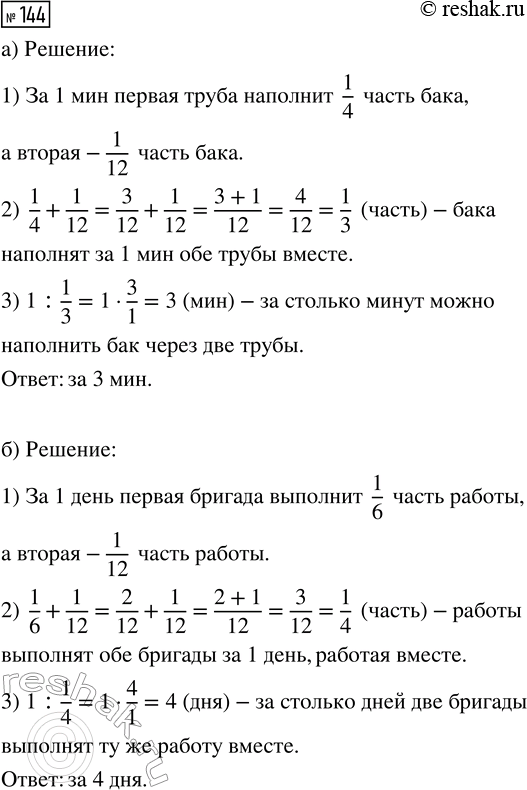
а) Через первую трубу можно наполнить бак водой за 4 мин, через вторую — за 12 мни. За сколько минут можно наполнить бак через две трубы?
б) Одна бригада может выполнить работу за 6 дней, а другая — за 12 дней. За сколько дней две бригады выполнят ту же работу вместе?

Замените данную десятичную дробь равной наиболее простого вида:
а) 3,6000;
б) 70,0200;
в) 0,8700;
г) 0,0030.

*Цитирирование задания со ссылкой на учебник производится исключительно в учебных целях для лучшего понимания разбора решения задания.
*К сожалению, временные проблемы с публикацией комментариев с мобильных устройств.