Упр.15.13 ГДЗ Лукашик 7-9 класс по физике (Физика)
Решение #1

Рассмотрим вариант решения задания из учебника Лукашик, Иванова 7 класс, Просвещение:
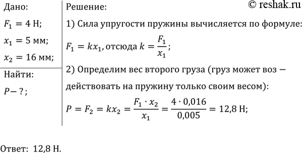
Пружина динамометра под действием силы 4 Н удлинилась на 5 мм. Определите вес груза, под действием которого эта пружина удлиняется на 16 мм.
Популярные решебники 7 класс Все решебники
*К сожалению, временные проблемы с публикацией комментариев с мобильных устройств.