Упр.15 ГДЗ Мерзляк Полонский 7 класс (Алгебра)
Решение #1 (Учебник 2025)
Решение #2 (Учебник 2021)
Решение #3 (Учебник 2021)

Рассмотрим вариант решения задания из учебника Мерзляк, Полонская, Якир 7 класс, Вентана-Граф:
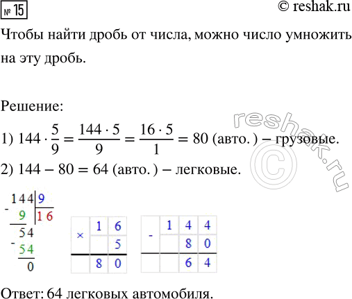
В автопарке имеется 144 автомобиля, из них 5/9 составляют грузовые автомобили, а остальные — легковые. Сколько в автопарке легковых автомобилей?
По условию задачи составьте выражение с переменными. Из двух городов, расстояние между которыми равно 300 км, выехали одновременно навстречу друг другу два автомобиля со скоростями m км/ч и n км/ч. Через сколько часов после начала движения они встретятся?
Похожие решебники
Популярные решебники 7 класс Все решебники
*К сожалению, временные проблемы с публикацией комментариев с мобильных устройств.