🔥ГДЗ под запретом?

Упр.149 ГДЗ Никольский Потапов 9 класс (Алгебра)

Решение #1

Изображение 149.а)  (x^2-x-2)/(x^2-9)>0 б) ...
Дополнительное изображение

Решение #2

Изображение 149.а)  (x^2-x-2)/(x^2-9)>0 б) ...
Дополнительное изображение

Рассмотрим вариант решения задания из учебника Никольский, Потапов 9 класс, Просвещение:
149.
а) (x^2-x-2)/(x^2-9) > 0
б) 16-х^2/(x^2-5x-6) < 0
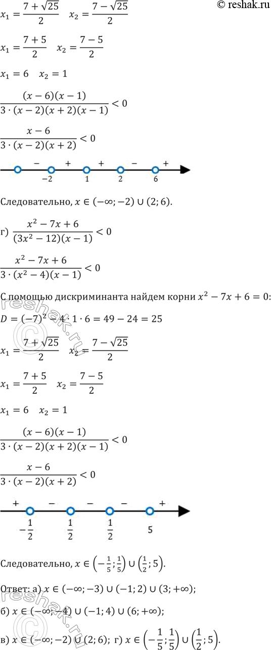
в) (x^2-7x+6)/(3x^2-12)(x-1) < 0
г) (x^2-7x+6)/(3x^2-12)(x-1) < 0
*Цитирирование задания со ссылкой на учебник производится исключительно в учебных целях для лучшего понимания разбора решения задания.
*К сожалению, временные проблемы с публикацией комментариев с мобильных устройств.