Упр.13.13 ГДЗ Лукашик 7-9 класс по физике (Физика)
Решение #1

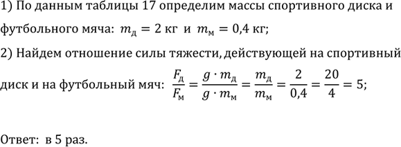
Рассмотрим вариант решения задания из учебника Лукашик, Иванова 7 класс, Просвещение:
Определите, во сколько раз сила тяжести, действующая на спортивный диск, больше силы тяжести, действующей на футбольный мяч.
Популярные решебники 7 класс Все решебники
*К сожалению, временные проблемы с публикацией комментариев с мобильных устройств.