Упр.12.16 ГДЗ Мордкович Семенов 11 класс (Алгебра)
Решение #1

Рассмотрим вариант решения задания из учебника Мордкович, Семенов, Александрова 11 класс, Просвещение:
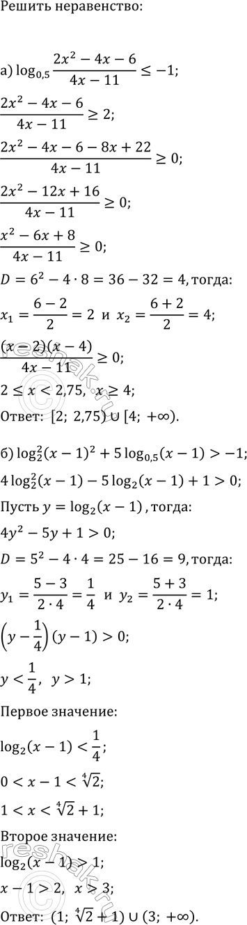
12.16. Решите неравенство:
а) log_0,5((2x^2-4x-6)/(4x-11))?-1;
б) (log_2(x-1)^2)^2+5log_0,5(x-1) > -1.
Похожие решебники
Популярные решебники 11 класс Все решебники
*размещая тексты в комментариях ниже, вы автоматически соглашаетесь с пользовательским соглашением