Упр.1187 ГДЗ Мерзляк Полонский 5 класс (Математика)
Решение #1 (Учебник 2024)
Решение #2 (Учебник 2019)
Решение #3 (Учебник 2019)

Рассмотрим вариант решения задания из учебника Мерзляк, Полонский, Якир 5 класс, Просвещение:
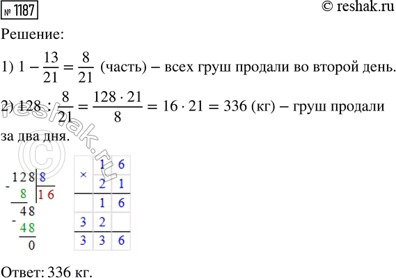
В магазин привезли груши. В первый день продали 13/21 всех груш, а во второй — остальные 128 кг. Сколько килограммов груш продали за два дня?
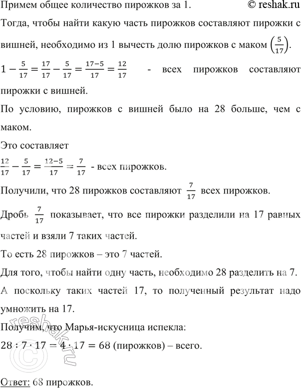
Марья-искусница испекла пирожки с маком и с вишней. Пирожки с маком составляли 5/17 от общего количества. Сколько всего пирожков испекла Марья-искусница, если пирожков с вишней было на 28 больше, чем с маком?
Похожие решебники
Популярные решебники 5 класс Все решебники
*К сожалению, временные проблемы с публикацией комментариев с мобильных устройств.