Упр.1181 ГДЗ Мерзляк Полонский 5 класс (Математика)
Решение #1 (Учебник 2024)
Решение #2 (Учебник 2019)
Решение #3 (Учебник 2019)

Рассмотрим вариант решения задания из учебника Мерзляк, Полонский, Якир 5 класс, Просвещение:
В зрительном зале Пермского театра оперы и балета 972 места, что составляет 81/148 количества мест для зрителей в Большом зале Новосибирского театра оперы и балета. Сколько мест для зрителей в Большом зале Новосибирского театра оперы и балета?
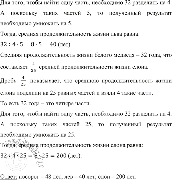
Средняя продолжительность жизни белого медведя — 32 года, что составляет - 2/3 средней продолжительности жизни носорога, 4/5 льва и 4/25 - слона. Найдите среднюю продолжительность жизни
носорога, льва и слона.
Похожие решебники
Популярные решебники 5 класс Все решебники
*К сожалению, временные проблемы с публикацией комментариев с мобильных устройств.