Задание ЕГЭ 3 Параграф 112 ГДЗ Мякишев 10 класс (Физика)
Решение #1

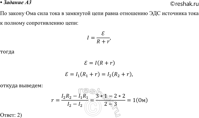
Рассмотрим вариант решения задания из учебника Мякишев, Буховцев 10 класс, Просвещение:
A3 При подключении к источнику тока резистора с электрическим сопротивлением 2 Ом сила тока в электрической цепи была равна 2 А. При подключении к источнику тока резистора с электрическим сопротивлением 1 Ом сила в электрической цепи была равна 3 А. Чему равно внутреннее сопротивление источника тока?
1) 0,5 Ом
2) 1 Ом
3) 1,5 Ом
4) 2 Ом
Похожие решебники
Популярные решебники 10 класс Все решебники
*К сожалению, временные проблемы с публикацией комментариев с мобильных устройств.