Задание ЕГЭ 1 Параграф 112 ГДЗ Мякишев 10 класс (Физика)
Решение #1

Рассмотрим вариант решения задания из учебника Мякишев, Буховцев 10 класс, Просвещение:
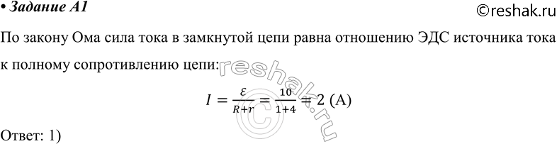
A1 Рассчитайте силу тока в замкнутой цепи, состоящей из источника тока, ЭДС которого равна 10 В, а внутреннее сопротивление равно 1 Ом. Сопротивление резистора равно 4 Ом.
1) 2 А
2) 2,5 А
3) 10 А
4) 50 А
Похожие решебники
Популярные решебники 10 класс Все решебники
*К сожалению, временные проблемы с публикацией комментариев с мобильных устройств.