Упр.1111 ГДЗ Мерзляк Полонский 5 класс (Математика)
Решение #1 (Учебник 2024)
Решение #2 (Учебник 2019)

Рассмотрим вариант решения задания из учебника Мерзляк, Полонский, Якир 5 класс, Просвещение:
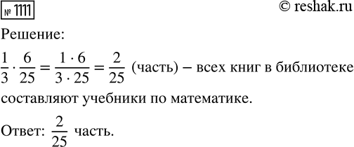
Учебники составляют 1/3 всех книг школьной библиотеки, а учебники по математике — 6/25 всех учебников. Какую часть всех книг, имеющихся в библиотеке, составляют учебники по математике?
В саду растут красные, розовые и белые розы. Красные розы составляют 40 % всех роз, розовые — 58 % остальных роз, а белых роз растёт 126. Сколько всего роз растёт в саду?
Похожие решебники
Популярные решебники 5 класс Все решебники
*К сожалению, временные проблемы с публикацией комментариев с мобильных устройств.