Упр.1107 ГДЗ Мерзляк Полонский 5 класс (Математика)
Решение #1 (Учебник 2024)
Решение #2 (Учебник 2019)

Рассмотрим вариант решения задания из учебника Мерзляк, Полонский, Якир 5 класс, Просвещение:
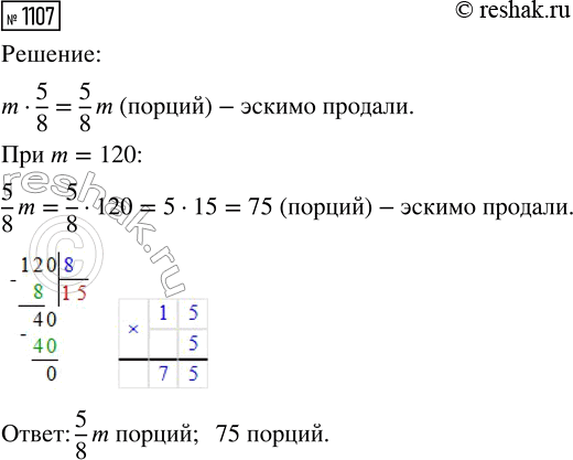
Продали m порций мороженого, 5/8 которых составляло эскимо. Соcтавьте выражение для нахождения количества порций эскимо и вычислите его значение при m = 120.
Длина прямоугольного параллелепипеда равна 50 см, а ширина составляет 24 % длины. Вычислите объём параллелепипеда, если ширина составляет 30 % высоты.
Похожие решебники
Популярные решебники 5 класс Все решебники
*размещая тексты в комментариях ниже, вы автоматически соглашаетесь с пользовательским соглашением