Упр.11.52 ГДЗ Лукашик 7-9 класс по физике (Физика)
Решение #1

Рассмотрим вариант решения задания из учебника Лукашик, Иванова 7 класс, Просвещение:
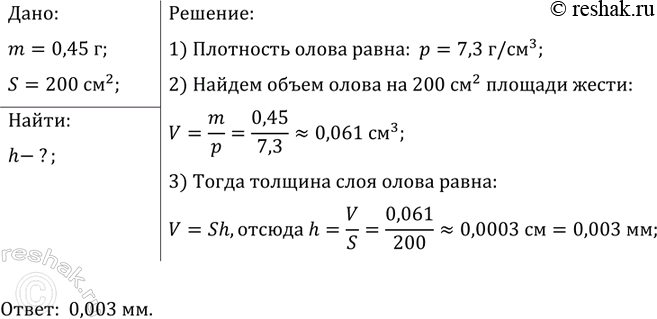
Чтобы жесть, используемая для изготовления консервных банок, не ржавела, ее покрывают тонким слоем олова (лудят) из расчета 0, 45 г олова на 200 см2 площади жести. Какова толщина слоя олова на жести?
Популярные решебники 7 класс Все решебники
*К сожалению, временные проблемы с публикацией комментариев с мобильных устройств.