Упр.11.24 ГДЗ Мерзляк 10 класс Углубленный уровень (Алгебра)
Решение #1

Рассмотрим вариант решения задания из учебника Мерзляк, Номировский, Поляков 10 класс, Просвещение:
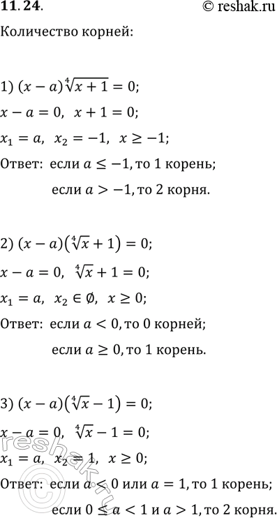
11.24. В зависимости от значения параметра а определите количество корней уравнения:
1) (x-a)(x+1)^(1/4)=0; 2) (x-a)(x^(1/4)+1)=0; 3) (x-a)(x^(1/4)-1)=0.
Похожие решебники
Популярные решебники 10 класс Все решебники
*размещая тексты в комментариях ниже, вы автоматически соглашаетесь с пользовательским соглашением