Упр.11.10 ГДЗ Лукашик 7-9 класс по физике (Физика)
Решение #1
Решение #2

Рассмотрим вариант решения задания из учебника Лукашик, Иванова 7 класс, Просвещение:
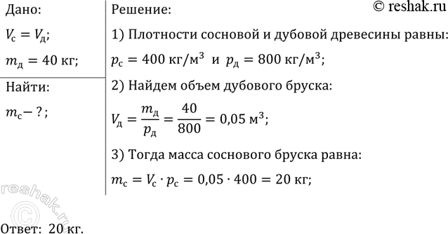
Какова масса соснового бруска, имеющего такие же размеры, как и дубовый массой 40 кг?
Популярные решебники 7 класс Все решебники
*К сожалению, временные проблемы с публикацией комментариев с мобильных устройств.