Упр.1000 ГДЗ Мерзляк Полонский 8 класс (Алгебра)
Решение #1 (Учебник 2025)

Рассмотрим вариант решения задания из учебника Мерзляк, Полонская, Якир 8 класс, Просвещение:
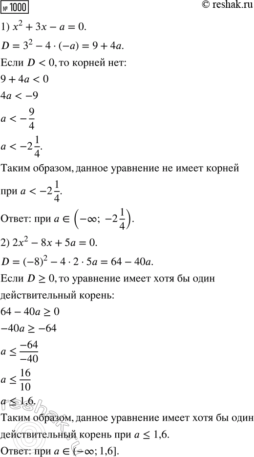
При каких значениях a уравнение:
1) x^2 + 3x - a = 0 не имеет корней;
2) 2x^2 - 8x + 5a = 0 имеет хотя бы один действительный корень?
Похожие решебники
Популярные решебники 8 класс Все решебники
*К сожалению, временные проблемы с публикацией комментариев с мобильных устройств.