Упр.10.50 ГДЗ Дорофеев Шарыгин 5 класс (Математика)
Решение #1

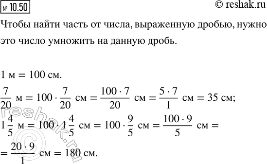
Рассмотрим вариант решения задания из учебника Дорофеев, Шарыгин, Суворова 5 класс, Просвещение:
10.50. Сколько сантиметров содержится в 7/20 м; в 1 4/5 м?
Популярные решебники 5 класс Все решебники
*К сожалению, временные проблемы с публикацией комментариев с мобильных устройств.