Упр.10.43 ГДЗ Дорофеев Шарыгин 5 класс (Математика)
Решение #1

Рассмотрим вариант решения задания из учебника Дорофеев, Шарыгин, Суворова 5 класс, Просвещение:
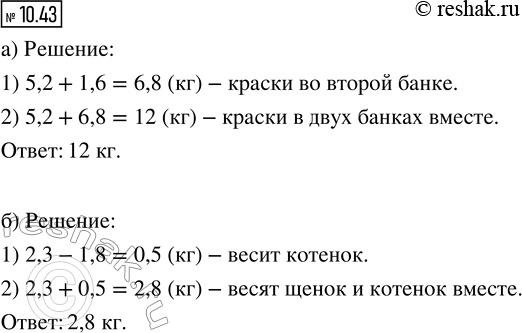
10.43. а) В одной банке 5,2 кг краски, в другой - на 1,6 кг больше. Сколько килограммов краски в двух банках вместе?
б) Щенок весит 2,3 кг, а котёнок — на 1,8 кг меньше. Сколько весят они вместе?
Популярные решебники 5 класс Все решебники
*К сожалению, временные проблемы с публикацией комментариев с мобильных устройств.