Упр.1.73 ГДЗ Дорофеев Суворова 7 класс (Алгебра)
Решение #1

Рассмотрим вариант решения задания из учебника Дорофеев, Суворова, Бунимович 7 класс, Просвещение:
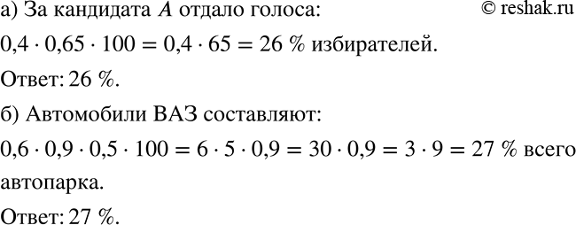
а) В голосовании на выборах в окружную администрацию приняло участие 65% избирателей округа, 40% из них проголосовало за кандидата А. Сколько процентов избирателей данного округа отдало голоса за этого кандидата?
б) Легковые автомобили составляют 60% всего транспорта автопарка, 90% из них — автомобили, выпущенные в России, причём 50% из них — автомобили ВАЗ. Какой процент автомобилей всего автопарка составляют автомобили ВАЗ?
Популярные решебники 7 класс Все решебники
*размещая тексты в комментариях ниже, вы автоматически соглашаетесь с пользовательским соглашением