Упр.1.71 ГДЗ Дорофеев Суворова 7 класс (Алгебра)
Решение #1

Рассмотрим вариант решения задания из учебника Дорофеев, Суворова, Бунимович 7 класс, Просвещение:
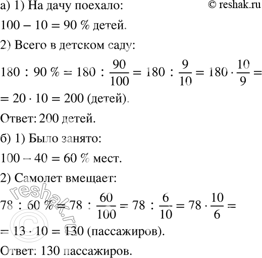
а) Летом на дачу с детским садом выехало 180 детей. Известно, что 10% детей не поехало на дачу. Сколько всего детей в детском саду? б) Когда 78 пассажиров заняли в самолёте свои места, остались свободными 40% всех мест. Сколько пассажиров вмещает самолёт?
Популярные решебники 7 класс Все решебники
*К сожалению, временные проблемы с публикацией комментариев с мобильных устройств.