Упр.1.47 ГДЗ Дорофеев Суворова 9 класс (Алгебра)
Решение #1

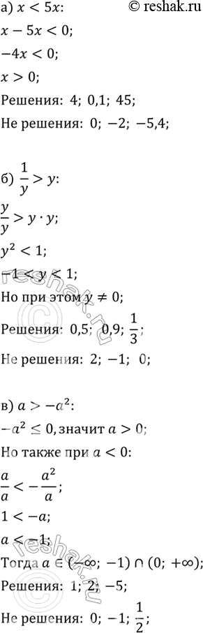
Рассмотрим вариант решения задания из учебника Дорофеев, Суворова, Бунимович 9 класс, Просвещение:
Подберите какие-нибудь два числа, являющиеся решениями данного неравенства, и два числа, не являющиеся его решениями:
а) х < 5х;
б) 1/y > y;
в) a > -a^2.
Популярные решебники 9 класс Все решебники
*размещая тексты в комментариях ниже, вы автоматически соглашаетесь с пользовательским соглашением