Упр.114 ГДЗ Разумовская 9 класс (Русский язык)
Решение #1 (Учебник 2023)
Решение #2 (Учебник 2018)

Рассмотрим вариант решения задания из учебника Разумовская, Львова 9 класс, Дрофа:
Составьте и запишите сложноподчинённые предложения, используя данную схему. Определите вид придаточного в каждом случае.
Учитель предложил съездить всем классом на экскурсию в Санкт-Петербург,
который ...
потому что ...
несмотря на то что...
когда ...
если ...
чтобы ...
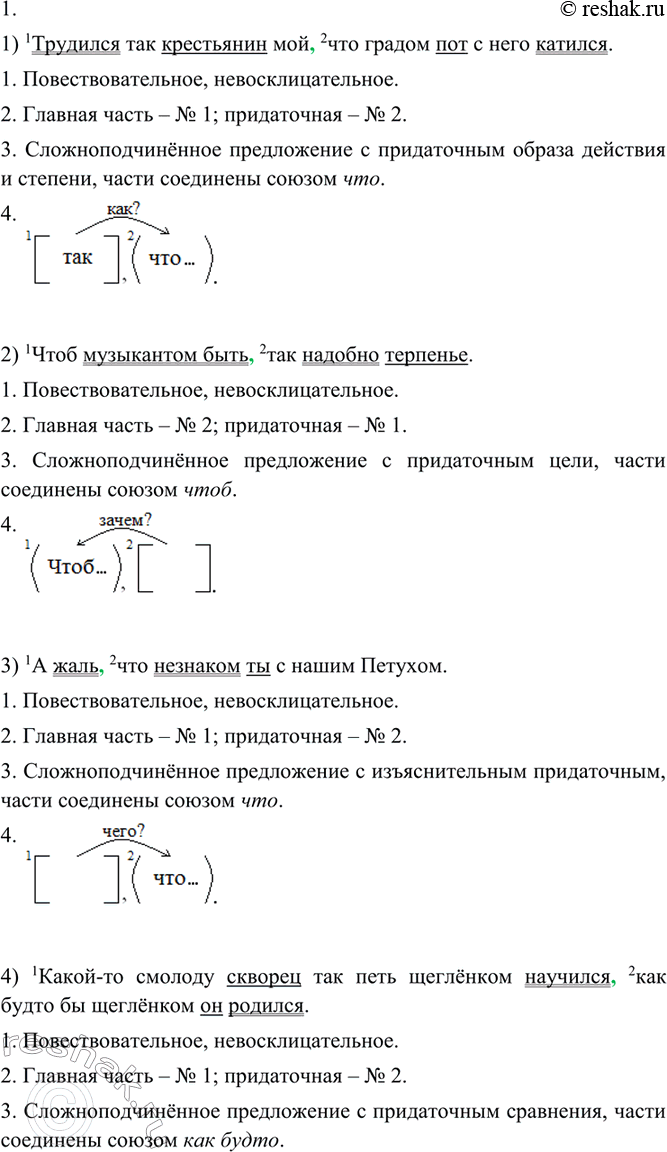
1. Спишите отрывки из басен И. А. Крылова, вставляя пропущенные знаки препинания.
Пользуясь таблицей упр. 103 и образцами разбора сложноподчинённого предложения на с. 82, проанализируйте эти предложения.
1) Трудился так крестьянин мой что градом пот с него катился. 2) Чтоб музыкантом быть так надобно терпенье.
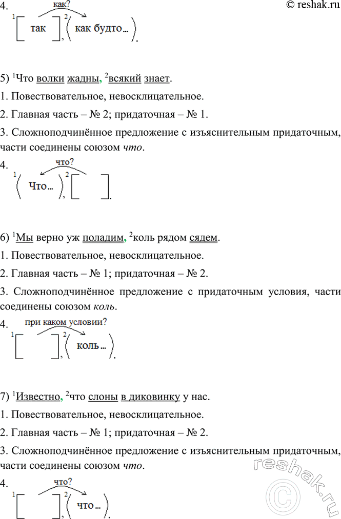
3) А жаль что незнаком ты с нашим Петухом. 4) Какой-то смолоду скворец так петь щеглёнком научился как будто бы щеглёнком он родился. 5) Что волки жадны всякий знает. 6) Мы верно уж поладим коль рядом сядем. 7) Известно что слоны в диковинку у нас. 8) Когда в товарищах согласья нет на лад их дело не пойдёт.
2. Найдите в этих отрывках слова, употребляющиеся в разговорной речи. Чем, по-вашему, объясняется использование этих слов в баснях И. Крылова?
3. Разберите по составу глаголы.
4. В чём необычность произношения выделенного слова? Почему оно так произносится в данном предложении?
Популярные решебники 9 класс Все решебники
*размещая тексты в комментариях ниже, вы автоматически соглашаетесь с пользовательским соглашением