Упр.59.20 ГДЗ Мордкович 10-11 класс (Алгебра)
Решение #1
Решение #2

Рассмотрим вариант решения задания из учебника Мордкович, Семенов 11 класс, Мнемозина:
59.20
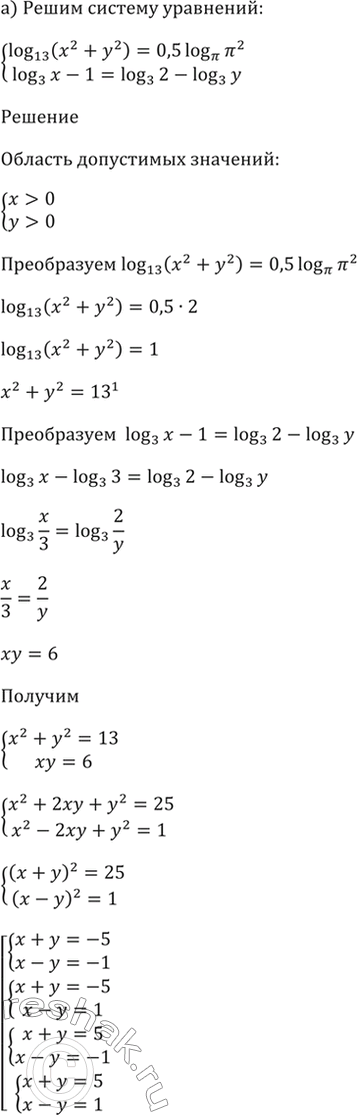
а) система
log13 (x^2 + у^2) = 0,5 logпи пи^2,
log3 x - 1 = log3 2 - log3 y;
б) система
log7 (x + у) = 4 log7 (x - у),
log7 (x + у) = 5 log7 3 - log7 (x - у).
Похожие решебники
Популярные решебники 11 класс Все решебники
*К сожалению, временные проблемы с публикацией комментариев с мобильных устройств.