Упр.54.21 ГДЗ Мордкович 10-11 класс (Алгебра)
Решение #1
Решение #2

Рассмотрим вариант решения задания из учебника Мордкович, Семенов 11 класс, Мнемозина:
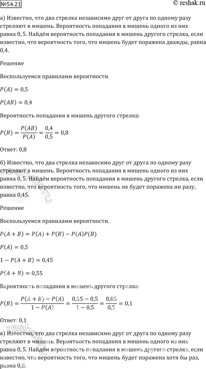
54.21 Два стрелка независимо друг от друга по одному разу стреляют в мишень.
Вероятность попадания в мишень одного из них равна 0,5.
Найти вероятность попадания в мишень другого стрелка, если известно, что:
а) вероятность того, что мишень будет поражена дважды, равна 0,4;
б) вероятность того, что мишень не будет поражена ни разу, равна 0,45;
в) вероятность того, что мишень будет поражена хотя бы один раз, равна 0,8;
г) вероятность того, что мишень будет поражена хотя бы один раз, равна 0,999.
Похожие решебники
Популярные решебники 11 класс Все решебники
*К сожалению, временные проблемы с публикацией комментариев с мобильных устройств.