Упр.54.18 ГДЗ Мордкович 10-11 класс (Алгебра)
Решение #1
Решение #2

Рассмотрим вариант решения задания из учебника Мордкович, Семенов 11 класс, Мнемозина:
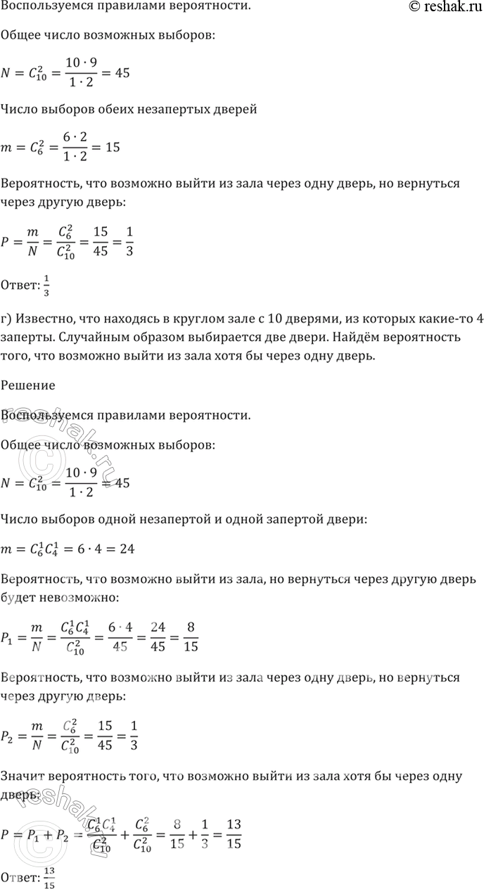
54.18 Вы находитесь в круглом зале с 10 дверями, из которых какието 4 заперты.
Вы случайным образом выбираете две двери. Найдите вероятность того, что:
а) вы не сможете выйти из зала;
б) вы сможете выйти из зала, но вернуться через другую дверь уже не сможете;
в) вы сможете через одну дверь выйти, а через другую вернуться в зал;
г) хотя бы через одну дверь вы сможете выйти из зала.
Похожие решебники
Популярные решебники 11 класс Все решебники
*размещая тексты в комментариях ниже, вы автоматически соглашаетесь с пользовательским соглашением