Упр.46.9 ГДЗ Мордкович 10-11 класс (Алгебра)
Решение #1
Решение #2

Рассмотрим вариант решения задания из учебника Мордкович, Семенов 11 класс, Мнемозина:
46.9 Вычислите:
а) 9^log3 4 + logкорень(6) 3 * log3 36;
б) log3 8 * log2 27 - 3^log9 25;
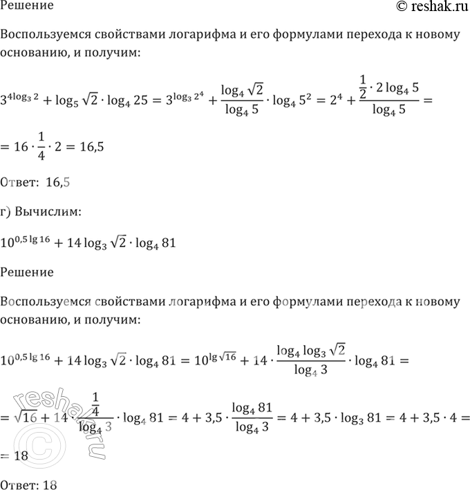
в) 3^(4 log3^2) + log5 корень(2) * log4 25;
г) 10^(0,5 lg 16) + 14 log3 корень(2) * log4 81.
Похожие решебники
Популярные решебники 11 класс Все решебники
*размещая тексты в комментариях ниже, вы автоматически соглашаетесь с пользовательским соглашением