Упр.44.4 ГДЗ Мордкович 10-11 класс (Алгебра)
Решение #1
Решение #2

Рассмотрим вариант решения задания из учебника Мордкович, Семенов 11 класс, Мнемозина:
44.4
a) log3 (x^2 - 11x + 27) = 2;
6) log1/7 (x^2 + x - 5) = -1;
РІ) log2 (x^2 - Р—x - 10) = 3;
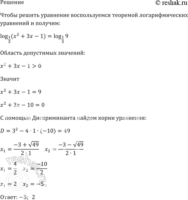
Рі) log1/3 (x^2 + Р—x - 1) = -2.
Похожие решебники
Популярные решебники 11 класс Все решебники
*размещая тексты в комментариях ниже, вы автоматически соглашаетесь с пользовательским соглашением