Упр.44.10 ГДЗ Мордкович 10-11 класс (Алгебра)
Решение #1
Решение #2

Рассмотрим вариант решения задания из учебника Мордкович, Семенов 11 класс, Мнемозина:
44.10
а) log3 (x - 2) + log3 (x + 2) = log3 (2x - 1);
б) log11 (x + 4) + log11 (x - 7) = log11 (7 - x);
в) log0,6 (x + 3) + log0,6 (x - 3) = log0,6 (2x - 1);
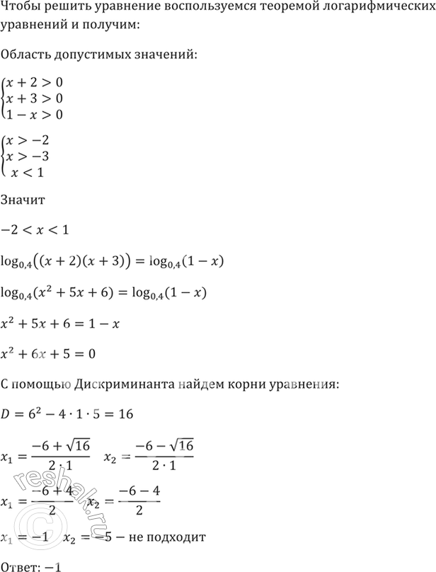
г) log0,4 (x + 2) + log0,4 (x + 3) = log0,4 (1 - x).
Похожие решебники
Популярные решебники 11 класс Все решебники
*размещая тексты в комментариях ниже, вы автоматически соглашаетесь с пользовательским соглашением