Упр.43.36 ГДЗ Мордкович 10-11 класс (Алгебра)
Решение #1
Решение #2

Рассмотрим вариант решения задания из учебника Мордкович, Семенов 11 класс, Мнемозина:
43.36
a) logx 8 - logx 2 = 2;
6) logx 2 + logx 8 = 4;
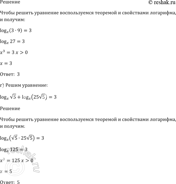
РІ) logx 3 + logx 9 = 3;
г) logx корень(5) + logx (25корень(5)) = 3.
Похожие решебники
Популярные решебники 11 класс Все решебники
*К сожалению, временные проблемы с публикацией комментариев с мобильных устройств.