Упр.43.35 ГДЗ Мордкович 10-11 класс (Алгебра)
Решение #1
Решение #2

Рассмотрим вариант решения задания из учебника Мордкович, Семенов 11 класс, Мнемозина:
43.35
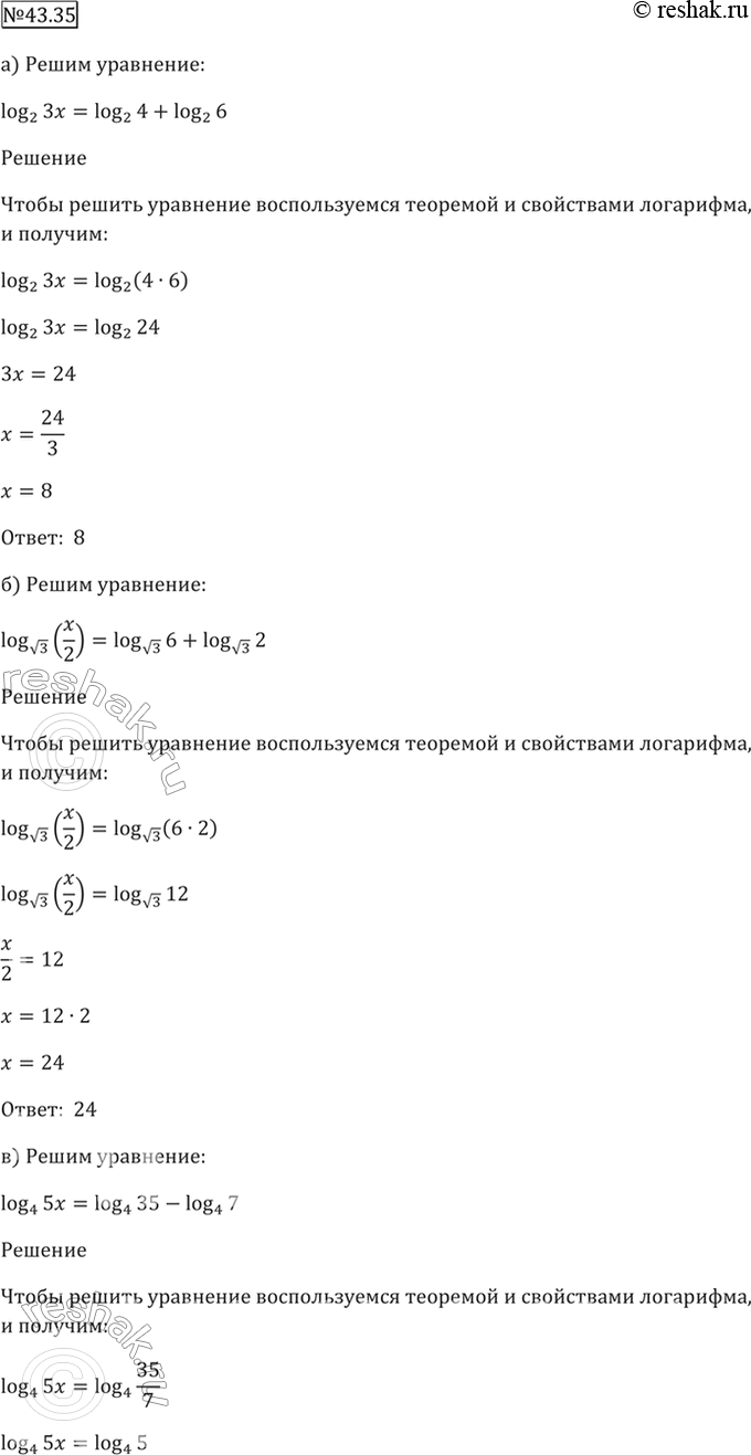
a) log2 3x = log2 4 + log2 6;
б) logкорень(3) (x/2) = logкорень(3) 6 + logкорень(3) 2;
РІ) log4 5x = log4 35 - log4 7;
г) logкорень(2) (x/3) = logкорень(2) 15 - logкорень(2) 6.
Похожие решебники
Популярные решебники 11 класс Все решебники
*размещая тексты в комментариях ниже, вы автоматически соглашаетесь с пользовательским соглашением