Упр.42.24 ГДЗ Мордкович 10-11 класс (Алгебра)
Решение #1
Решение #2

Рассмотрим вариант решения задания из учебника Мордкович, Семенов 11 класс, Мнемозина:
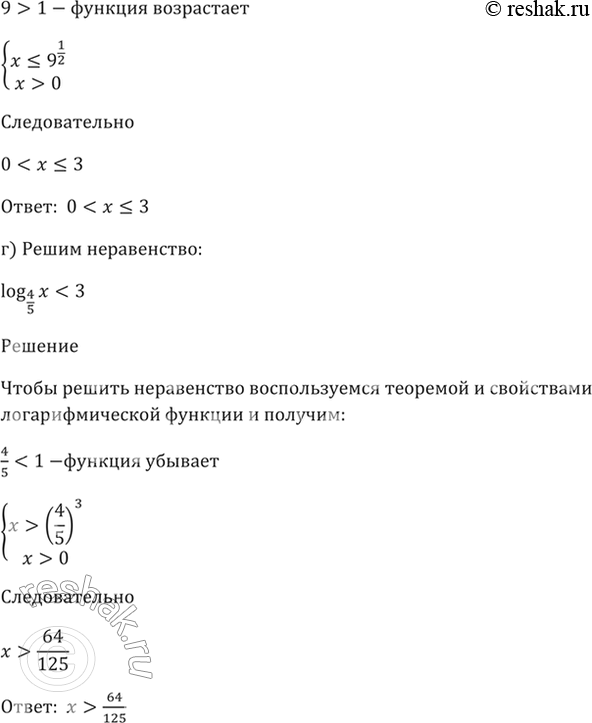
42.24 Решите неравенство:
а) log6 x > = 2;
б) log0,1 x > 3;
в) log9 x < = 1/2;
г) log4/5 х < 3.
Похожие решебники
Популярные решебники 11 класс Все решебники
*К сожалению, временные проблемы с публикацией комментариев с мобильных устройств.