Упр.42.19 ГДЗ Мордкович 10-11 класс (Алгебра)
Решение #1
Решение #2

Рассмотрим вариант решения задания из учебника Мордкович, Семенов 11 класс, Мнемозина:
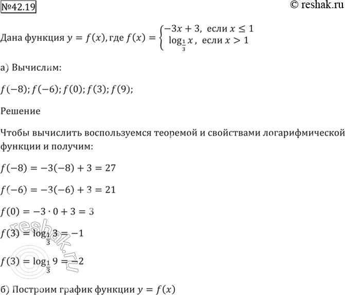
42.19 Дана функция у = f(x), где f(х) =
система
-Зx + 3, если х < = 1,
log1/3 х, если х > 1.
а) Вычислите f(-8), f(-6), f(0), f(3), f(9);
б) постройте график функции;
в) прочитайте график функции.
Похожие решебники
Популярные решебники 11 класс Все решебники
*К сожалению, временные проблемы с публикацией комментариев с мобильных устройств.