Упр.41.18 ГДЗ Мордкович 10-11 класс (Алгебра)
Решение #1
Решение #2

Рассмотрим вариант решения задания из учебника Мордкович, Семенов 11 класс, Мнемозина:
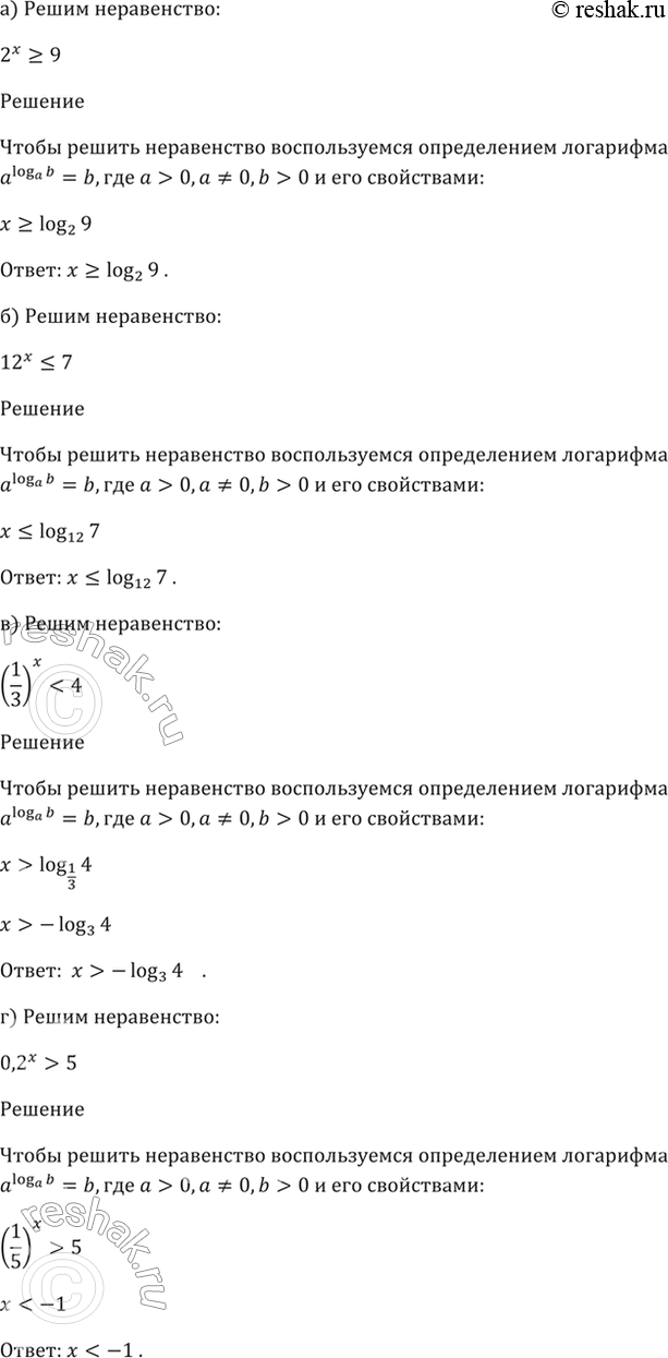
41.18 Решите неравенство:
а) 2^x > = 9;
б) 12^x < = 7;
в) (1/3)^x < 4;
г) (0,2)^x > 5.
Похожие решебники
Популярные решебники 11 класс Все решебники
*К сожалению, временные проблемы с публикацией комментариев с мобильных устройств.