Упр.41.16 ГДЗ Мордкович 10-11 класс (Алгебра)
Решение #1
Решение #2

Рассмотрим вариант решения задания из учебника Мордкович, Семенов 11 класс, Мнемозина:
41.16
а) 3^(x + 1) = 14;
б) 4^(5x - 4) = 10;
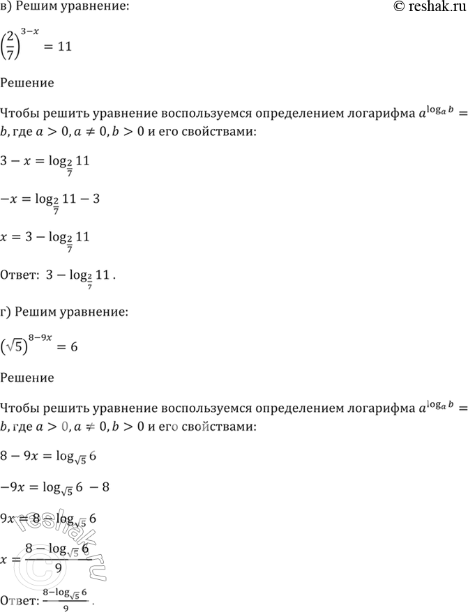
в) (2/7)^(3 - x) = 11;
г) (корень(5))^(8 - 9x) = 6.
Похожие решебники
Популярные решебники 11 класс Все решебники
*размещая тексты в комментариях ниже, вы автоматически соглашаетесь с пользовательским соглашением