Упр.40.65 ГДЗ Мордкович 10-11 класс (Алгебра)
Решение #1
Решение #2

Рассмотрим вариант решения задания из учебника Мордкович, Семенов 11 класс, Мнемозина:
40.65
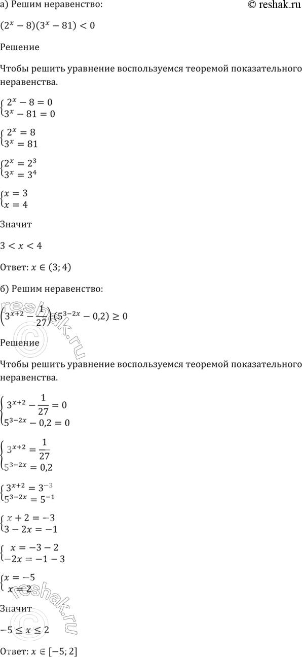
а) (2^x - 8)(3^x - 81) < 0;
б) (3^(x + 2) - 1/27)(5^(3 - 2x) - 0,2) > = 0.
Похожие решебники
Популярные решебники 11 класс Все решебники
*К сожалению, временные проблемы с публикацией комментариев с мобильных устройств.