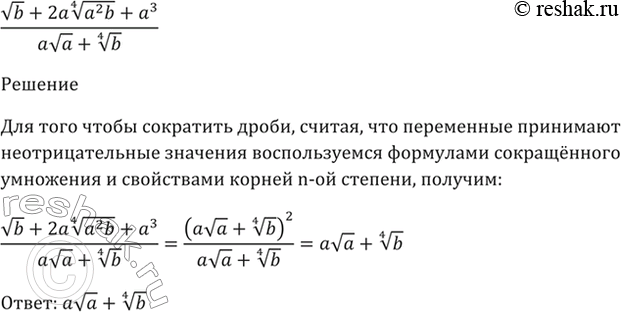
Упр.36.18 ГДЗ Мордкович 10-11 класс (Алгебра)
Решение #1
Решение #2

Рассмотрим вариант решения задания из учебника Мордкович, Семенов 11 класс, Мнемозина:
36.18
а) (корень(a) - 2 (4)корень(a) * (3)корень(b) + (3)корень(b^2)) / ((4)корень(a) - (3)корень(b));
Похожие решебники
Популярные решебники 11 класс Все решебники
*К сожалению, временные проблемы с публикацией комментариев с мобильных устройств.