Упр.36.11 ГДЗ Мордкович 10-11 класс (Алгебра)
Решение #1
Решение #2

Рассмотрим вариант решения задания из учебника Мордкович, Семенов 11 класс, Мнемозина:
36.11 Расположите числа в порядке возрастания:
а) корень(3), (3)корень(4) и (6)корень(18);
б) (5)корень(4), (3)корень(2) и (15)корень(40);
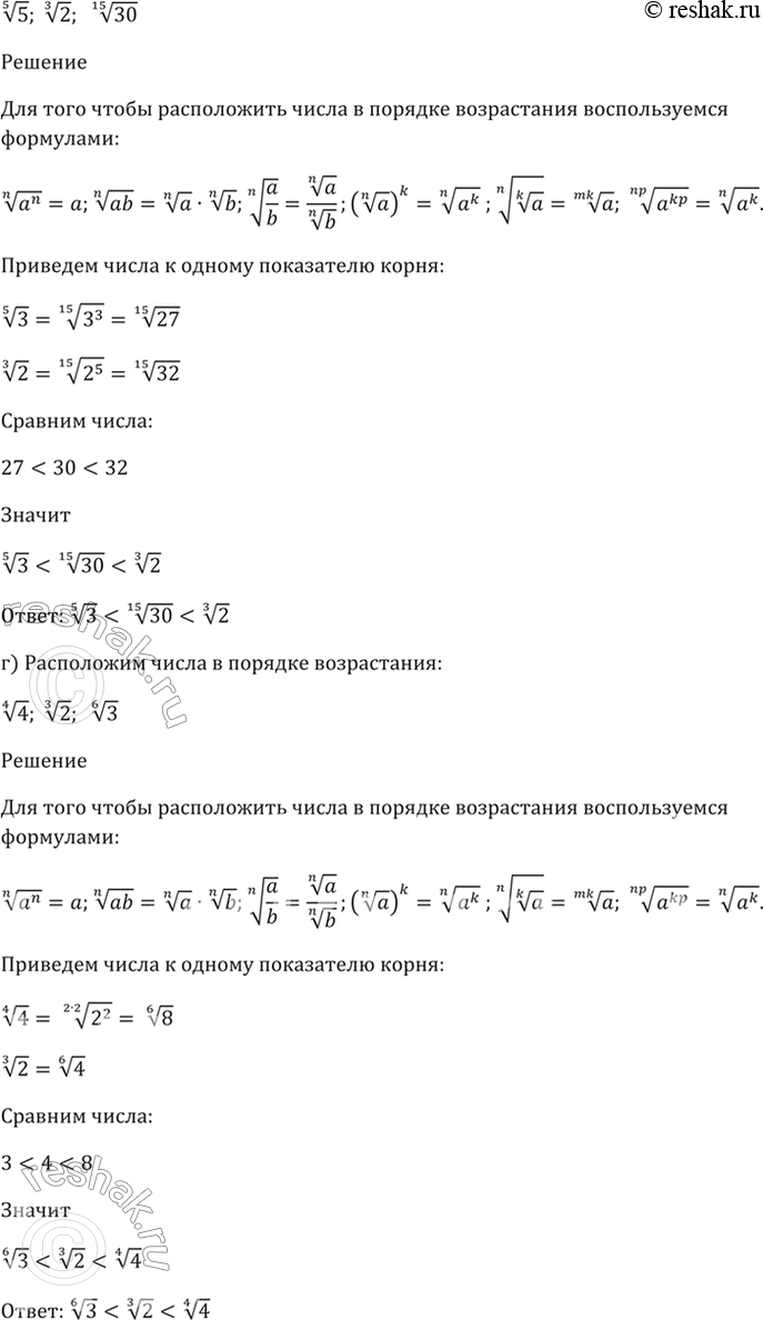
в) (5)корень(3), (3)корень(2) и (15)корень(30);
г) (4)корень(4), (6)корень(3) и (3)корень(2).
Похожие решебники
Популярные решебники 11 класс Все решебники
*К сожалению, временные проблемы с публикацией комментариев с мобильных устройств.