Упр.34.6 ГДЗ Мордкович 10-11 класс (Алгебра)
Решение #1
Решение #2

Рассмотрим вариант решения задания из учебника Мордкович, Семенов 11 класс, Мнемозина:
34.6 Найдите наибольшее и наименьшее значения функции у = (4)корень(x):
а) на отрезке [0; 1];
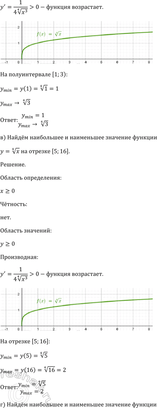
б) на полуинтервале [1; 3);
в) на отрезке [5; 16];
г) на луче [16; +бесконечность).
Похожие решебники
Популярные решебники 11 класс Все решебники
*размещая тексты в комментариях ниже, вы автоматически соглашаетесь с пользовательским соглашением