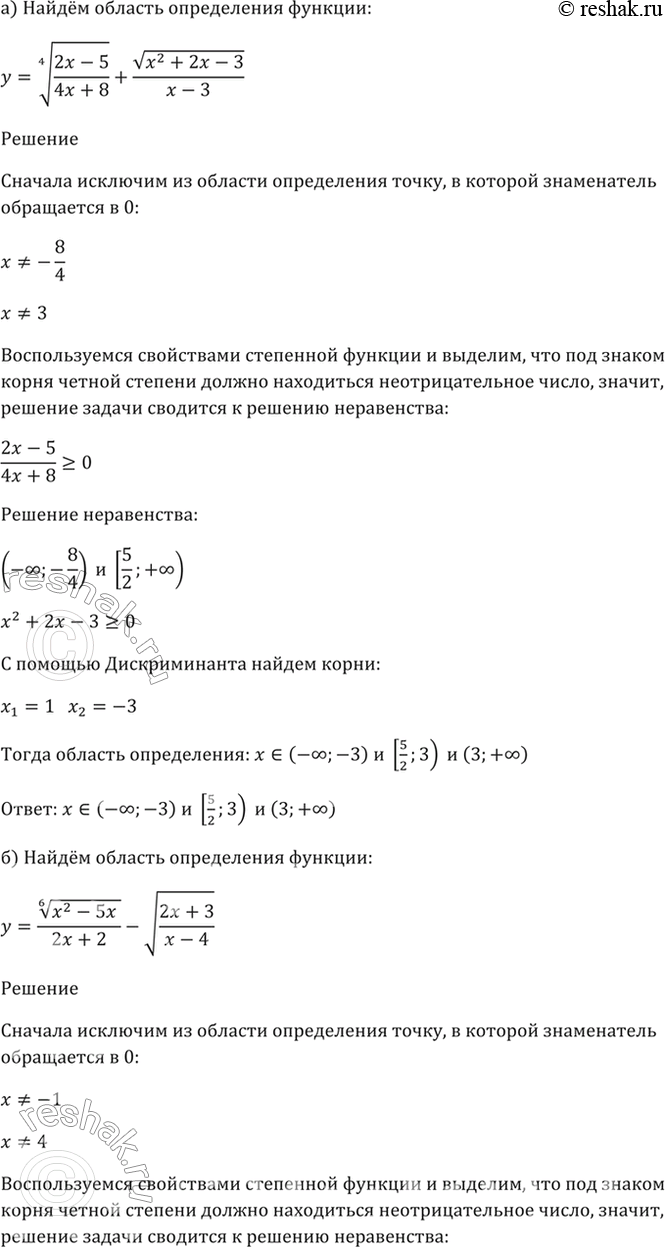
Упр.34.21 ГДЗ Мордкович 10-11 класс (Алгебра)
Решение #1
Решение #2

Рассмотрим вариант решения задания из учебника Мордкович, Семенов 11 класс, Мнемозина:
34.21
а) y = (4)корень((2x - 5)(4x + 8)) + корень(x^2 + 2x - 3)/(x-3);
б) y = (6)корень(x^2 - 5x)/(2x + 2) - корень((2x + 3)(x - 4)).
Похожие решебники
Популярные решебники 11 класс Все решебники
*размещая тексты в комментариях ниже, вы автоматически соглашаетесь с пользовательским соглашением