Упр.34.18 ГДЗ Мордкович 10-11 класс (Алгебра)
Решение #1
Решение #2

Рассмотрим вариант решения задания из учебника Мордкович, Семенов 11 класс, Мнемозина:
34.18
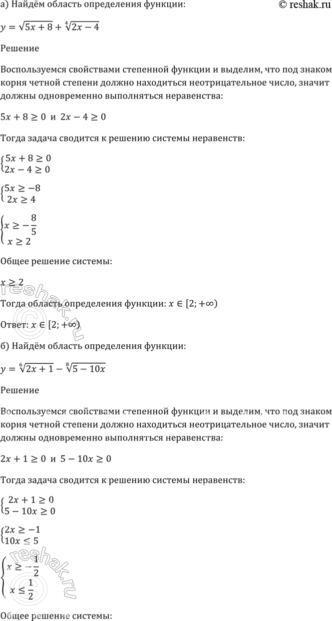
а) у = корень(5x + 8) + (4)корень(2х - 4);
б) y = (6)корень(2x + 1) - (8)корень(5 - 10x);
в) у = (10)корень(3x - 12) - (4)корень(2х - 1);
г) у = корень(8 - 16x) + (12)корень(10x + 20).
Похожие решебники
Популярные решебники 11 класс Все решебники
*размещая тексты в комментариях ниже, вы автоматически соглашаетесь с пользовательским соглашением