Упр.33.15 ГДЗ Мордкович 10-11 класс (Алгебра)
Решение #1
Решение #2

Рассмотрим вариант решения задания из учебника Мордкович, Семенов 11 класс, Мнемозина:
ЗЗ.15
а) (3)корень(х^2 - 9х - 19)ы = -3;
б) (4)корень(х^2 - 10х + 25) = 2;
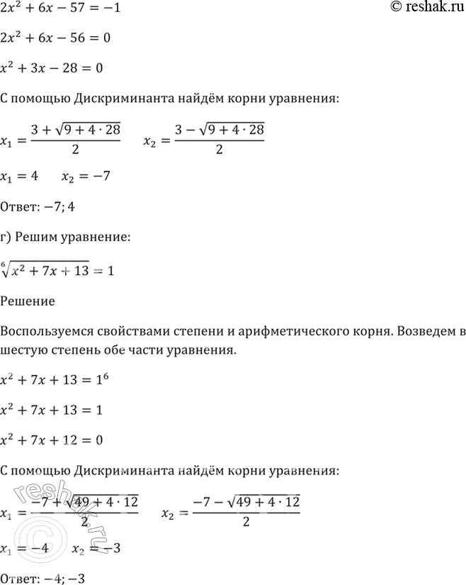
в) (7)корень(2х^2 + 6х - 57) = -1;
г) (6)корень(х^2 + 7х + 13) = 1.
Похожие решебники
Популярные решебники 11 класс Все решебники
*К сожалению, временные проблемы с публикацией комментариев с мобильных устройств.