Упр.28.45 ГДЗ Мордкович 10-11 класс (Алгебра)
Решение #1
Решение #2

Рассмотрим вариант решения задания из учебника Мордкович, Семенов 11 класс, Мнемозина:
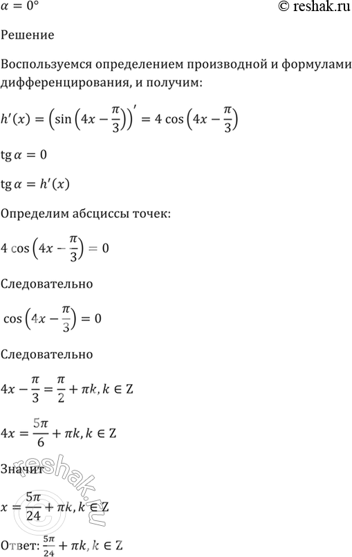
28.45 Определите абсциссы точек, в которых касательные к графику функции у = h(x)
образуют с положительным направлением оси абсцисс заданный угол а:
a) h(x) = х^2 - 3x + 19, а = 45;
б) h(x) = 4 / (х + 2), а = 135;
в) h(x) = 2корень(2x - 4), а = 60;
г) h(x) = sin (4х - пи/3), а = 0.
Похожие решебники
Популярные решебники 11 класс Все решебники
*К сожалению, временные проблемы с публикацией комментариев с мобильных устройств.