Упр.27.12 ГДЗ Мордкович 10-11 класс (Алгебра)
Решение #1
Решение #2

Рассмотрим вариант решения задания из учебника Мордкович, Семенов 10 класс, Мнемозина:
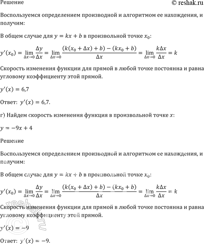
27.12 Найдите скорость изменения функции в произвольной точке x:
а) у = 9,5x - 3;
б) у = -16x + 3;
в) у = 6,7x - 13;
г) у = -9x + 4.
Похожие решебники
Популярные решебники 10 класс Все решебники
*размещая тексты в комментариях ниже, вы автоматически соглашаетесь с пользовательским соглашением