Упр.26.29 ГДЗ Мордкович 10-11 класс (Алгебра)
Решение #1
Решение #2

Рассмотрим вариант решения задания из учебника Мордкович, Семенов 10 класс, Мнемозина:
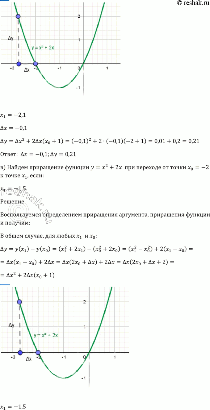
26.29 Найдите приращение функции у = x^2 + 2х при переходе от точки х0 = -2 к точке х1, если:
а) х1 = -1,9;
б) х1 = -2,1;
в) х1 = -1,5;
г) х1 = -2,5.
Похожие решебники
Популярные решебники 10 класс Все решебники
*размещая тексты в комментариях ниже, вы автоматически соглашаетесь с пользовательским соглашением